NK细胞失能,癌症风险升高!是时候为身体备好 “抗癌弹药库”了
引言
当癌症悄然逼近,人体免疫系统就像守护家园的坚固防线,而NK 细胞(自然杀伤细胞),正是这条防线里自带 “火眼金睛” 的先锋 —— 它无需像 T 细胞、B 细胞那样经历复杂 “特训”,天生就具备识别并消灭异常细胞的本能。
只需感知细胞表面的分子信号,NK 细胞就能快速分清 “自己人”(正常细胞)和 “入侵者”(癌变或病毒感染细胞),几乎让危险无所遁形。可近年来,一项重磅研究却发现:这位抗癌先锋,有时会在战场上 “缴械投降”。

NK 细胞不是 “有或无”,而是 “是否能打”
早在上世纪 80 年代,医学界就意识到 NK 细胞与癌症的紧密关联。日本研究者曾追踪 3000 多名健康人,结果显示:NK 细胞活性较低的人群,10 年内患癌风险显著升高;后续动物实验进一步证实,只要增强 NK 细胞活性,肿瘤发生率就会明显下降。

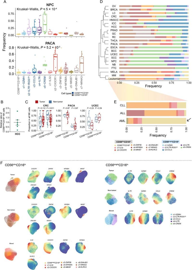
国际顶级学术期刊《Cell》发表的一项研究更是刷新了人们对 NK 细胞的理解,研究团队整合了 716 名癌症患者、24 种癌症类型的单细胞转录组数据,对超过 16 万个 NK 细胞进行分析,绘出了一份 “泛癌症NK细胞全景图”。

不同癌症类型中肿瘤浸润NK细胞群的异质性
这其中揭示了不同癌症之间的NK差异性:
更关键的是,结合TCGA临床数据库分析发现:TaNK丰度高的患者,其生存率显著下降,复发风险更大。换句话说,NK细胞不是简单的“有”或“无”,而是“能打”与“不能打”的区别。当它们失能时,癌症就有了死灰复燃的机会。

CD56 bright CD16 lo NK 细胞浸润的动态变化和 TaNK 细胞的存在
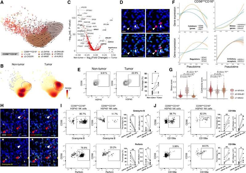
失能NK在拖“免疫治疗”的后腿
这些年,PD-1/PD-L1 抗体等免疫检查点抑制剂,让不少癌症患者看到了 “治愈” 的希望。但令人沮丧的是,这类疗法的整体有效率仍不足 30%—— 为什么多数患者会对治疗没反应?失能的 NK 细胞,可能就是拖垮免疫治疗的 “关键变量”。
研究发现,对免疫治疗无效的患者体内,往往存在高比例的 TaNK 细胞。正常情况下,NK 细胞会与 T 细胞并肩作战,共同对抗肿瘤;可一旦 NK 细胞提前 “躺平”,就算 T 细胞被药物激活,也很难独自扭转战局。

肿瘤相关NK细胞的特征
储存免疫细胞:为身体备好 “抗癌弹药库”
既然 NK 细胞会在癌症中陷入 “功能暂歇”,那我们能否在健康时,为身体储备一批 “活力满满的免疫兵力”?这正是近年来医学研究与健康管理的核心方向之一。
在健康状态下(尤其是 20-40 岁的黄金期)储存免疫细胞,就能留住活性更高、数量更充足的 NK 细胞。等到需要时,将这些健康的 NK 细胞回输体内,就能补充甚至替代那些 “累坏了” 的失能 NK 细胞,帮身体重新扛起抗癌大旗。

简单来说,免疫细胞储存技术,就是通过冷冻保存健康时的免疫细胞(包括 NK 细胞),为未来可能的癌症治疗、免疫功能衰退,提前备好 “细胞弹药库”—— 这既是对健康的未雨绸缪,也是对抗癌症的重要底气。
从揭秘 NK 细胞的 “失能秘密”,到找到免疫治疗的精准预测指标,再到通过储存免疫细胞提前储备免疫力,医学研究一直在为抗癌寻找更多突破口。对我们而言,在健康时做好免疫管理,或许就是对抗癌症最有力的 “主动防御”。
内容来源网络公开资料,锐赛新媒体中心 综合整理。
声明:本文内容仅用于科普交流,不构成任何医疗建议或治疗方案推荐。
文中涉及的科研成果、临床数据等信息均来源于公开文献及权威机构发布,仅供参考。由于医学的复杂性,个体案例不代表普遍疗效,请勿盲目解读。
本平台不对用户基于本文内容作出的任何决策承担责任,相关治疗请务必前往正规医疗机构,在专业医生指导下进行。
本文图片来源网络,如有版权问题请联系删除。本声明最终解释权归公众号所有。
